Pirmani Afsaneh, Mahmoudi Touraj Mir, Yazdan seta Saman , Sharafi Soran Effect of nitrogen fertilizers on agronomic, essential and enzymatic properties of marigold (Calendula officinalis L.) under normal and drought conditions PDF Supplementary file Check for updates
G Aswini, D Arulbalachandran, S Latha Effect of gamma irradiation on quantitative traits and post harvesting analysis of groundnut (Arachis hypogaea L.) seed in M1 generation PDF Check for updates
Prada Andrea , Rojano Benjamín, Alzate-Arbeláez Andrés, Gil Jesus, Rojas Maritza , Marín-Loaiza Juan Camilo Antioxidant activity and phenolic acid constituents of two andean Hypericum L. species from Colombia PDF Check for updates
Azizbek V Mahmudov, Ozodbek S Abduraimov , Sherzod B Erdonov, Akmal L Allamurotov , Odilbek T Mamatqosimov , Ulugbek G Gayibov , Lidiya Izotova Seed productivity of Linum usitatissimum L. in different ecological conditions of Uzbekistan PDF Check for updates
Abubakar Abdullahi Lema, Hasima Mahmod Nor, Monerazzaman Mohamed Kandaker, Nur Fatihah Hasan Nudin, Abdulrahman.Mahmud Dogara The effects of various drying techniques on physicochemical and nutritional qualities of roselle (Hibiscus sabdariffa L.) calyx PDF Check for updates
Latha Sellapillai, Arulbalachandran Dhanarajan, Aamir Raina, Aswini Ganesan Gamma ray induced positive alterations in morphogenetic and yield attributing traits of finger millet (Eleusine coracana (L.) Gaertn.) in M2 generation PDF Check for updates
Mamun Abdullah Al , Islam Monirul, Adhikary Sanjoy Kumar, Sultana Sabiha Appraisal of genetic variability in sodium azide induced rice mutants to identify selection criteria for higher yield using quantitative attributes PDF Supplementary file Check for updates
Nelsiani To'bungan, Wibowo Nugroho Jati, Felicia Zahida Acute toxicity and anticancer potential of knobweed (Hyptis capitata) ethanolic leaf extract and fraction PDF Check for updates
Nashwan Ibrahem Al-lehebe, Hamza Namiq Hameed, Mohammed Bahry Al-sadoon Evaluation of the effect of Castanea sativa extracts on lipoxygenase activity PDF Check for updates
Bhuyan Birina, Baruah Sanjib On the extended distribution of two species of Ophiorrhiza L. (Rubiaceae) from the States of India PDF Check for updates
Slimane Mokrani , Elhafid Nabti Effect of some Pseudomonas strains and Agave americana L. on wheat germination under salt stress PDF Check for updates
Meaad Fakhraldeen Abdalla Osman, Sababil Salih Abdalla, Sara Abdelghani, Altaf Ali Mangi, Lienda Bashier Eltayeb Anti-bacterial potential of (Acacia nilotica, Trigonella foenum-graecum, Punica granatum and Commiphora myrrha) crude extracts against diverse drug sensitive and resistant bacterial species PDF Check for updates
Ravindra Kumar, Poushali Dey, Khooshboo Yadav, Priyanka Agnihotri Assessment of diversity in the genus Berberis L. (Berberidaceae) in Pindari Valley, Uttarakhand PDF Check for updates
S Anusha, C Anilkumar, A Gangaprasad Desiccation induced physiological and biochemical changes of Gymnacranthera canarica (King.) Warb. seeds in the Myristica swamp forests, Southern Western Ghats, India PDF Check for updates
Alhammad Bushra Ahmed A field study to restricted poisonous wild plants grown in Al-Kharj region, Saudi Arabia PDF Check for updates
Kishan Kishan, Shukla Rishi Kumar, Shukla Abha , Kumar Sahil Characterization of phytochemicals by GC-MS, in-vitro biological assays and micronutrient analysis by ICP-MS of Prunus domestica L. seeds PDF Check for updates
Panda Pratap Chandra, Das Prabhat Kumar, Tirthabrata Sahoo Forest trees of Odisha, India: An updated checklist PDF Supplementary file Check for updates
B Akarsha, G Krishnakumar, Prasanna Shama Khandige Hepatoprotective potency of Lagenandra toxicaria and Ariopsis peltata against CCl4 induced liver fibrosis in Wistar rats PDF Check for updates
Elham Amjad, Babak Sokouti, Solmaz Asnaashari, Siavoush Dastmalchi Screening of salt stress in the overexpressed type of Arabidopsis thaliana (L.) Heynh. for the identification of significant hub genes using a systems biology approach PDF Supplementary file Check for updates
Saima Maqsood, A. A. Buhroo, Asma Sherwani, Malik Mukhtar Optimizing control of flea beetles through ecological engineering of vegetable agroecosystem in Kashmir PDF Supplementary file Check for updates
K Stephen , R Beena, M Neethu, S Shanija Identification of heat-tolerant rice genotypes and their molecular characterisation using SSR markers PDF Check for updates
Shivnetra Rampalli, Bindu gopalkrishnan Pharmacognostical investigation of Clitoria ternatea L. leaves PDF Check for updates
Anandakumar Selvaraj, Kalaiselvi Thangavel Effect of Glomus intraradices spore abundance of the inoculum on percent mycorrhizal colonization and growth of Vigna mungo (L.) Hepper PDF Check for updates
Pankaj Kumar, Ramesh Chandra Dubey, Ashutosh Kumar Rai Plant growth promoting and antagonistic Enterobacter sp. EPR4 from common bean rhizosphere of garhwal himalayan inhibits a soil-borne pathogen Sclerotinia sclerotiorum PDF Check for updates
Muhammad Shahidul Haque, Md. Hasanuzzaman, Md. Tohidur Rahman, Nazmul Islam, Shamsun Nahar Begum, Sabina Yasmin Hydroponic and in vitro screening of wheat varieties for salt-tolerance PDF Check for updates
Ishmael Amoako-Attah, Eric Kumi-Asare, Yahaya Bukari Influence of nutrient sources and environmental conditions on vegetative growth of fungus, Erythricium salmonicolor (Berk. & Broome) Burdsall in cocoa PDF Check for updates
A Yogeesha, G Krishnakumar Ethnobotanical exploration of medicinal plants for the treatment of migraine in Dakshina Kannada district of Western Ghats, Karnataka, India PDF Supplementary file Check for updates
Shahram Khosravi Bami, Mohammad Reza Ardakani, Abdolmajid Mahdavi Dameghani, Amir Hossein Shirani Rad, Parisa Nejatkhah Manavi The relative contribution of applied inputs of rapeseed (Brassica napus L.) agro-ecosystem on environmental factors PDF Check for updates
Ignatov Ignat , Balabanski Valentin, Angelcheva Mariana Application of infrared spectral analyses for medicinal plants containing calcium (Ca2+) PDF Check for updates
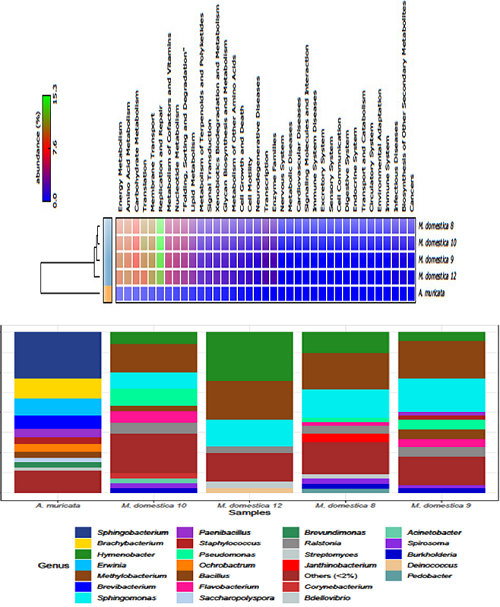
Ovieonisofien Moore, Anthony Ataga, Nkechi Ogbuji Comparative Bacterial Metagenomics of Soursop (Annona muricata L.) and Apple (Malus domestica B.) PDF Check for updates
Moshe Agami, Yehoshua Anikster , Amir Neori The influence of soil types and fertilizers on growth parameters of three goatgrass species (Aegilops) from the coastal plains of Israel: A. sharonensis Eig, A. longissima Schwienf. et Muschl. and A. speltoides Tausch PDF Check for updates
Dalia Ghosh Dastidar, Susmita Basu, Chinnadurai Venkatraman, Punarbasu Chaudhuri, P P Nikhil Raj Remnant vegetation in farmland - its significance in ethnobotany and local ecosystem PDF Supplementary file Check for updates
Birhanu Bayeh, Getachew Alemayehu, Tilahun Tadesse, Melkamu Alemayehu Productivity, land–use efficiency and competition in bread wheat-sweet lupine intercropping system under additive series in Northwest Ethiopia PDF Check for updates
Praveen Kumar Nagadesi, A Stephen First record of the occurrence of Pleurotus species on new hosts in Bengaluru, Karnataka, India PDF Check for updates
Niquehat Noor, Kunja Bihari Satapathy Diversity of medicinally important leafy vegetables used by the tribes in Balasore district of Odisha, India PDF Supplementary file Check for updates
Supriya Joshi, Swati Singh, Rimjhim Sharma, Sharad Vats, Ganji Purnachandra Nagaraju, Afroz Alam Research Article Phytochemical Screening and Antioxidant potential of Plagiochasma appendiculatum Lehm. & Lindenb. and Sphagnum fimbriatum Wilson PDF Check for updates
Satapathy Rakesh Roshan, Sahoo Kartik Chandra Trichoderma asperellum behave as antagonist to control leaf spot and flower blight of Marigold PDF Check for updates
Arjuma Sultana, Uma Ghosh Rehydration kinetics of thin layer-dried red Amaranth (Amaranthus tricolor L.) leaves PDF Check for updates
Achasih Quinta Nkemzi, Okobi Eko Ekpo, Oluwafemi Omoniyi Oguntibeju Reproductive, antioxidant, anti-inflammatory, antimicrobial, protective and antidiabetic activities of Helichrysum Mill. species PDF Supplementary file Check for updates
Alfred Maroyi Pseudodictamnus africanus (L.) Salmaki & Siadati (Lamiaceae): Ethnomedicinal uses, phytochemistry and pharmacological properties PDF Check for updates
Krishna Mistry, Sami Dilip Sardar, Hina Alim, Nimisha Patel, Mansee Thakur, Dilfuza Jabbarova, Ahmad Ali Plant Based Proteins: Sustainable Alternatives PDF Check for updates
Dharmik Vasani, Hitesh Vyas, Kalpesh Panara, Bhupesh Patel, Preetpal Singh, Ashvinee Vasava, Sunny Patil Ethnomedical uses, Phytochemistry, Pharmacological and therapeutic properties of Desmodium gangeticum (L.) DC.: A Scoping Review PDF Check for updates